大小单双正规平台

单双大小平台

返回顶部

最新!长沙物业“红黑榜”公布!(附名单)

发布时间 : 2025-05-21 浏览量 : 4317
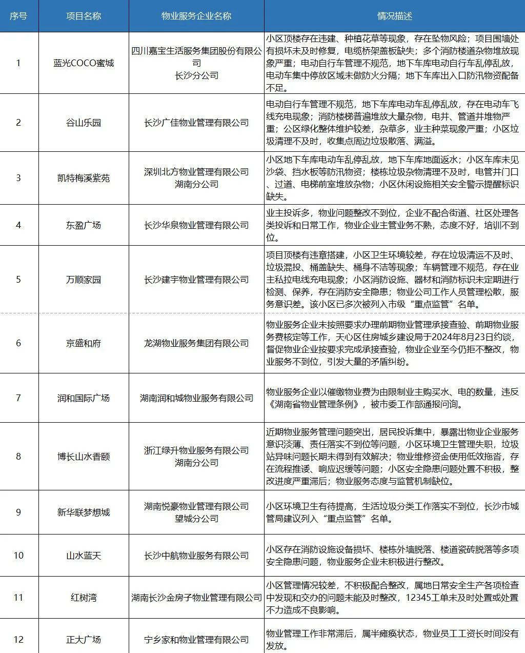
今日,长沙市物业管理办公室公布了2025年第一季度物业服务企业“红黑榜”及“重点监管”企业。18家物业服务企业列入2025年一季度“红榜”、12家企业列入“重点监管”范围、3家企业列入“黑榜”名单!

记者了解到,进入2025年第一季度红榜的企业,是在党建引领、物业标准化建设、文明创建、安全生产、物业企业信用建设、垃圾分类、电动自行车整治、小区防涝排渍等涉及物业服务企业的中心工作中,表现突出的企业。

物业服务企业在上述工作中被多次举报、投诉的,或发现问题没有及时整改的,列入“重点监管”范围。凡列入“重点监管”范围的企业,各区、县(市)行业主管部门要对其在本市范围内的在管项目加大抽查频次,对其法定代表人或者驻长负责人进行提醒,督促物业服务企业规范服务行为,妥善处理矛盾纠纷和投诉。

所管项目上述相关工作存在重大问题且不配合整改或整改不到位的,列入“黑榜”。凡列入“黑榜”的物业服务企业,取消本年度行业评优评先资格。各区、县(市)行业主管部门要联合其他行政监管部门协同监管,通过约谈、行政监管提示、工作函等形式督促物业服务企业按照物业服务合同和行业服务标准,整改问题,规范管理。市物业管理办公室将对各物业服务企业及服务项目整改情况不定期进行抽查。

长沙市物业管理办公室相关负责人表示,各区、县(市)行业主管部门要将本季度物业服务企业信用评价情况在“住建一体化”信息平台上予以记录,作为企业诚信评分、评优评先的重要参考。长沙市物业服务企业应加强党建引领,全面提升服务理念,提高服务品质,营造更加美好、和谐的小区环境,有效提升市民满意度,不断增强居民获得感、幸福感、安全感,推动长沙物业行业高质量发展。

红榜

重点监管

黑榜

来源:红网时刻新闻

主管单位:大小单双正规平台

主办单位:大小单双网址平台

学术支持:大小单双平台

技术支持:湖南红网新媒科技发展有限公司

Baidu
map