大小单双正规平台

单双大小平台

返回顶部

“八项规定改变中国”主题研讨会议程

发布时间 : 2025-07-24 浏览量 : 52
“八项规定改变中国”

主题研讨会

指导单位

中国国家创新与发展战略研究会

主办单位

中国反腐败司法工作委员会

承办单位

大小单双平台

协办单位

龙泰(北京)法律咨询服务有限公司

时间:2025年7月26日 09:30-17:30

地点:湖南韶山宾馆

会议议程








参会人员名单

领导、嘉宾

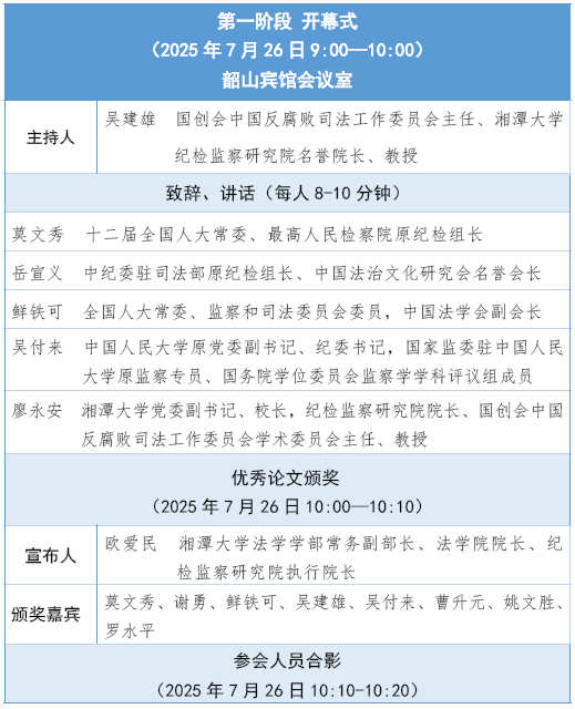
莫文秀 十二届全国人大常委、最高人民检察院原纪检组长

岳宣义 中央纪委驻司法部原纪检组长、中国法治文化研究会名誉会长

谢 勇 十三届全国人大监察和司法委员会委员、湖南省人大常委会原副主任

鲜铁可 十四届全国人大常委、监察和司法委员会委员、中国法学会副会长

吴付来 中国人民大学原党委副书记、纪委书记,国家监委驻中国人民大学原监察专员

王晓鸣 中国国家创新与发展战略研究会副会长

张秀杰 最高人民检察院原机关党委副书记、纪委书记

曹升元 湖南大学党委副书记、纪委书记

姚文胜 南方科技大学党委副书记兼纪委书记、纪检监察学院院长

罗水平 湖南省纪委监委一级巡视员、案件审理室原主任

黎 军 湖南省法学会法治反腐研究会副会长、长沙市中级人民法院原党组成员、副院长、二级高级法官

王秀梅 北京师范大学刑事法律科学研究院副院长、G20反腐败追逃追赃研究中心主任、教授

宋 伟 清华大学廉政与治理研究中心副主任,北京科技大学马克思主义学院院长、廉政研究中心主任

李 勇 中共中央党校政治法律部教授

敖双红 中南大学法学院教授、湖南省法学会法治反腐研究会副会长

董石桃 广州大学公共管理学院教授、廉政研究中心主任

封利强 华东政法大学“经天学者”特聘教授、监察法治研究中心主任

陈 伟 西南政法大学教授、重庆市新型犯罪研究中心主任

刘 建 中国人民大学金融刑法研究所教授

董仁周 湖南省法务会计研究基地主任、湖南财政经济学院法务会计研究所所长、教授

吕晓刚 福州大学法学院副教授

郑慕龙 中国法律联盟网总编辑

麦志敏 中国法律联盟网副总编辑

游慧艳 湖南省人大常委会法工委备案审查处副处长

王友武 湖南省株洲市纪委副书记、监委副主任

李世锋 湖南省高级人民法院刑二庭副庭长

陈建华 湖南省郴州市中级人民法院民三庭副庭长

李春阳 湖南省人民检察院案管办副主任

姚选民 湖南省社会科学院研究员

夏雄飞 湖南省直中医院纪委书记

马少猛 河北省社会科学院研究员

熊世才 广东工商职业技术大学对外交流合作处处长、港澳台事务办公室主任

杨胜荣 玉林师范学院政法学院副教授、纪委委员

丁 楠 中国行为法学研究会理论研究专委会副秘书长

主办承办方人员

廖永安 湘潭大学党委副书记、校长,纪检监察研究院院长,国创会中国反腐败司法工作委员会学术委员会主任、教授

吴建雄 国创会中国反腐败司法工作委员会主任、大小单双平台 名誉院长、教授

欧爱民 湘潭大学法学学部常务副部长、法学院院长、纪检监察研究院执行院长、教授

蔡一文 湘潭大学工会常务副主席、纪检监察研究院研究员

李 蓉 大小单双平台 学科建设委员会主任、教授

张义清 大小单双平台 副院长、教授

穆远征 湘潭大学研究生院副院长、纪检监察研究院副院长、教授

田 坤 湘潭大学数学与计算科学学院党委副书记、纪检监察研究院研究员

史 强 大小单双平台 副院长、教授

王 译 大小单双平台 副院长、副教授

杨立邦 大小单双平台 办公室主任、研究员

胡宇清 大小单双平台 教授

万志鹏 大小单双平台 教授

肖高华 大小单双平台 教授

廉 睿 大小单双平台 教授

吴 谨 大小单双平台 研究员

贺晨霞 大小单双平台 研究员

刘韵笛 大小单双平台 研究员

孙秋雨 大小单双平台 研究员

门 甜 大小单双平台 研究员

黄 东 中国反腐败司法工作委员会副主任

夏彩亮 中国反腐败司法工作委员会主任助理、研究员

刘湘杰 中国反腐败司法工作委员会文化部专员

赵宪明 中国反腐败司法工作委员会法务处专员

周思才 中国反腐败司法工作委员会联络处专员

杨东时 中国反腐败司法工作委员会项目部专员

刘耀华 中国反腐败司法工作委员会舆情部专员

夏鸿彬 中国反腐败司法工作委员会湖北课题组组长

成则英 中国反腐败司法工作委员会企业部专员

孙胜全 中国反腐败司法工作委员会研究员

刘名贵 中国反腐败司法工作委员会助理研究员

朱经春 中国反腐败司法工作委员会助理研究员

康朝晖 中国反腐败司法工作委员会助理研究员

宋跃华 中国反腐败司法工作委员会助理研究员

王 玲 中国反腐败司法工作委员会助理研究员

王 宏 中国反腐败司法工作委员会助理研究员

相关学术团体代表

湖南省法学会法治反腐研究会周湘梅、李星汉、张永红、刘作平、曾志乐、林玉凤、陈思、单俊。长沙怀化商会舒农民、李启生。

来源:法治反腐研究微信公众号

主管单位:大小单双正规平台

主办单位:大小单双网址平台

学术支持:大小单双平台

技术支持:湖南红网新媒科技发展有限公司

Baidu
map