大小单双正规平台

单双大小平台

当前位置:首页 > 行政违法

交行、龙江银行被罚超过百万

发布时间 : 2023-11-01

浏览量:1539
分享到:

近日,中国人民银行和国家金融监管总局陆续公布多张罚单,交行、龙江银行被罚超过百万。

龙江银行被罚款213万元

 

年内被罚超过1700万元

 

日前,中国人民银行黑龙江省分行网站公布行政处罚信息公示表(黑银罚决字〔20231-2号),龙江银行股份有限公司因存在未按规定履行客户身份识别义务;未按规定保存客户身份资料和交易记录;未按规定报送大额交易报告或者可疑交易报告三项违法违规行为被罚款213万元;时任风险管理部总经理吴中一被罚款9.9万元。

 

 

值得关注的是,今年以来龙江银行屡屡收到监管罚单。据北青金融不完全统计,2023年以来,龙江银行及其分支机构累计被罚款超过1700万元、仅在下半年就被罚款超1000万,与此同时,龙江银行还存在大量投诉。

 

据公开资料,今年三月,原黑龙江银保监局公布的《关于2022年银行保险消费投诉情况的通报》显示,龙江银行在黑龙江投诉总量居银行业金融机构排在第二,投诉总量(不包含信用卡投诉19件)441件,同比增长4.50%2022年全年,银行业金融机构百亿元存款投诉量中,龙江银行以每百亿元17.62件排在第一。

交通银行福建省分行及其分支机构

 

合计被罚款170万元

 

日前,据国家金融监督管理总局福建监管局公布的行政处罚信息,交通银行股份有限公司福建省分行(下称交通银行福建省分行)以及交通银行股份有限公司福州华林支行被罚款合计170万元,同时,两名相关责任人被警告。

 

具体来看,交通银行福建省分因未严格执行受托支付和实贷实付、向建筑施工企业发放用途不合规的流动资金贷款、未尽职核实项目工程进度发放房地产开发贷款、对抵押评估费内控管理不到位被罚款140万元。

 

时任交通银行福建省分行放款中心主任吴文勇、时任交通银行福建省分行放款中心主任陈颖被警告。

 

同一日,交通银行福州华林支行则因未严格执行受托支付管理、贷后管理不到位被罚30万元。

河南光山农商行被罚84.5万元

 

董事长收到监管罚单

 

日前,中国人民银行河南省分行网站显示,河南光山农村商业银行股份有限公司被警告并罚款84.2万元。

 

具体来看,该银行存在以下违法行为:1.违反金融统计管理规定;2.违反银行结算账户管理规定;3.未按规定履行客户身份识别义务;4.未按规定报送可疑交易报告;5.违反人民币流通管理规定;6.违反信用信息采集、提供、查询及相关管理规定;7.违反消费者金融信息保护管理规定;8.违反金融消费者投诉【进入黑猫投诉】管理规定。

 

与此同时,时任该银行董事长李楠被罚款2.8万元;时任该银行信用管理部经理陆孝东被罚款1.5万元。

 

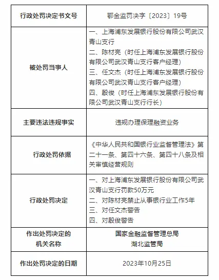
浦发银行武汉一支行被罚50万元

 

日前,国家金融监督管理总局湖北监管局行政处罚信息公开表显示,上海浦东发展银行股份有限公司武汉青山支行违规办理保理融资业务,被罚款50万元。

 

其员工陈材亮、任文杰、殷俊对此事负有责任,其中陈材亮被禁止从事银行业工作5年,任文杰、殷俊均受到警告。

 

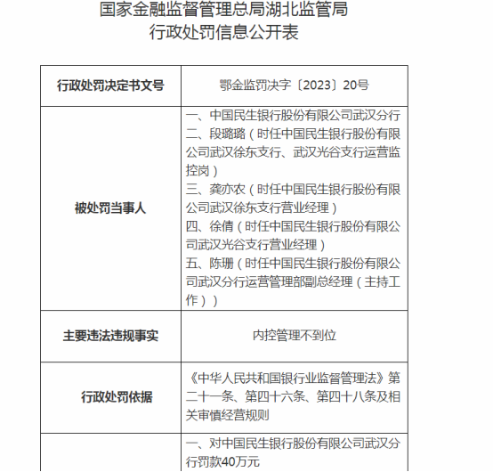
民生银行武汉分行被罚款40万元

 

国家金融监督管理总局湖北监管局行政处罚信息公开表显示,中国民生银行股份有限公司武汉分行因内控管理不到位,被罚款40万元。

 

其员工段璐璐、龚亦农、徐倩、陈珊对此事负有责任,其中段璐璐被禁止从事银行业工作5年,其余三人均受到警告。

 

四家国有大行合计被罚超百万

 

日前,国家金融监督管理总局福建监管局公布4张罚单,邮储银行、建设银行、工商银行及农业银行旗下分支机构因个人住房按揭贷款违法违规事实被合计罚没115万元。

 

具体来看,因个人住房按揭贷款贷前调查未尽职,工商银行永泰支行被罚30万元;建设银行福建省分行被罚20万元;邮储银行永泰县支行被罚30万元;农业银行永泰县支行则被罚35万元。

 

来源:发现 华网

 

主管单位:大小单双正规平台

主办单位:大小单双网址平台

学术支持:大小单双平台

技术支持:湖南红网新媒科技发展有限公司

湘公网安备 43010202000944号

微信客服二维码

扫一扫加好友咨询

Baidu
map