近日,济南市住房和城乡建设局发布关于公布涉访拖欠农民工工资项目专项检查情况的通知,针对2023年春节前后因拖欠农民工工资导致的信访案件,济南市住建局组织对涉案项目进行建筑市场专项检查,18家房地产开发企业被查,移送市城管局进行处罚。

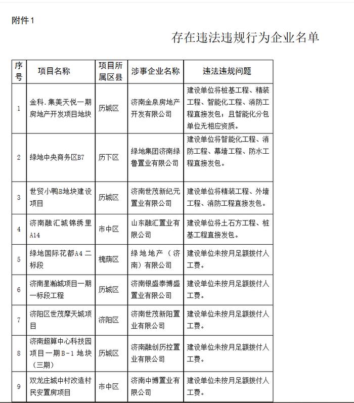
根据通知,对涉嫌违法发包的济南金泉房地产开发有限公司、绿地集团济南绿鲁置业有限公司、济南世茂新纪元置业有限公司、山东融汇置业有限公司等4家房地产开发企业;未按月足额拨付人工费的绿地地产(济南)有限公司等7家单位;以及未提供农民工工资保证金缴存证明的济南龙齐房地产开发公司与山东驿嘉集团有限公司,移送市城管局进行处罚。
此外,对拒不配合主管部门检查且不提供资料的济南万达城建设有限公司、济南泰晖房地产开发有限公司等2家房地产开发企业,吉林东奥建设集团有限公司、山东聊建集团有限公司、江苏平西建筑有限公司等3家施工总承包企业,根据《济南市人民政府令》第277号第四十条第三款规定,移送市城管局进行处罚。
下一步,济南市住房城乡建设局将持续加大对建筑市场违规行为的查处力度,整治市场秩序,净化市场环境,对违规行为严肃处理。同时要求各参建单位要引以为戒,举一反三,积极开展自查自纠,不断加强行业自律,进一步规范建筑市场行为。
来源:山东商报
主管单位:大小单双正规平台
主办单位:大小单双网址平台
学术支持:大小单双平台
技术支持:湖南红网新媒科技发展有限公司