大小单双正规平台

单双大小平台

返回顶部

当前位置:首页 > 企业舆情

江苏天瑞仪器股份有限公司接受证监会立案调查

发布时间 : 2024-09-24 浏览量 : 2632
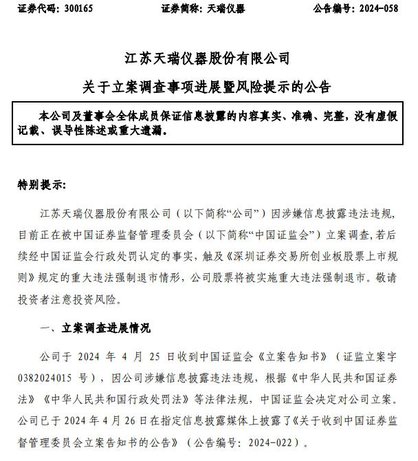
9月23日,天瑞仪器发布公告称,公司因涉嫌信息披露违法违规,目前正在被中国证监会立案调查,若后续经中国证监会行政处罚认定的事实,触及深交所规定的重大违法强制退市情形,公司股票将被实施重大违法强制退市。敬请投资者注意投资风险。



公司于2024年4月25日收到中国证监会《立案告知书》,因公司涉嫌信息披露违法违规,根据《中华人民共和国证券法》《中华人民共和国行政处罚法》等法律法规,中国证监会决定对公司立案。公司已于2024年4月26日在指定信息披露媒体上披露了被立案的公告。



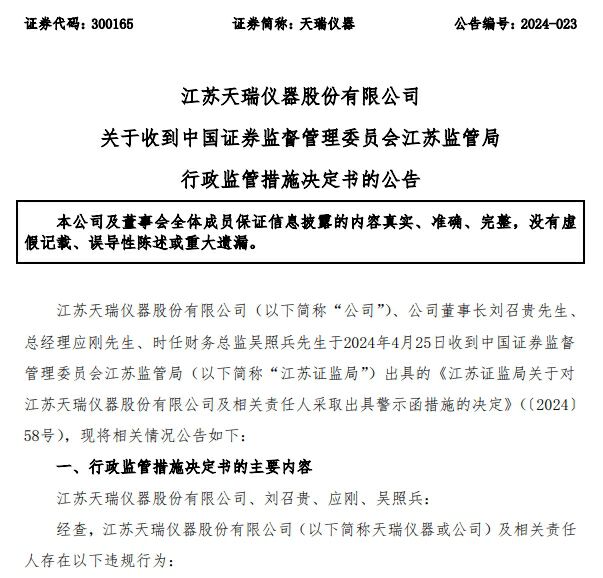
同日,天瑞仪器还公告,公司、公司董事长刘召贵、总经理应刚、时任财务总监吴照兵于4月25日收到江苏证监局出具的《江苏证监局关于对江苏天瑞仪器股份有限公司及相关责任人采取出具警示函措施的决定》。



《警示函》提及,天瑞仪器及相关责任人存在以下违规行为:

公司在2023年4月27日披露的《关于前期会计差错更正及追溯调整的公告》《2021年年度报告》显示,天瑞仪器控股子公司雅安天瑞水务有限公司、安岳天瑞水务有限公司因2021年未及时取得PPP项目经政府审定的财务决算报告,所以天瑞仪器未在2021年确认PPP项目建造收入。2022年,天瑞仪器采用追溯法调整确认2021年年度建造服务收入及与该建设服务收入确认相关的资产、负债及损益科目。

2023年6月27日,公司披露《关于前期会计差错更正及追溯调整的补充公告》,天瑞仪器基于上述会计差错更正,对2021年前三季度、2022年第一季度、2022年半年度及2022年前三季度合并财务报表进行了追溯调整,调整确认2021年前三季度、2022年第一季度、2022年半年度、2022年前三季度的建造服务收入及相关资产、负债及损益科目。

经查,天瑞仪器建设服务收入确认和计量不符合会计准则规定,导致2021年三季报、2021年年报、2022年一季报、2022年半年报及2022年三季报存在错报。天瑞仪器上述行为违反了《上市公司信息披露管理办法》(证监会令第182号)第三条第一款的规定。

天瑞仪器董事长刘召贵、总经理应刚和时任财务总监吴照兵未能勤勉尽责,违反了《上市公司信息披露管理办法》(证监会令第182号)第四条、五十一条第三款的规定,对公司上述行为负有主要责任。

根据上市公司信披相关规定,江苏证监局决定对天瑞仪器、刘召贵、应刚、吴照兵采取出具警示函的行政监管措施,并记入证券期货市场诚信档案,后续将根据核查情况采取下一步监管安排。

来源:读创财经综合

主管单位:大小单双正规平台

主办单位:大小单双网址平台

学术支持:大小单双平台

技术支持:湖南红网新媒科技发展有限公司

Baidu
map