大小单双正规平台

单双大小平台

返回顶部

当前位置:首页 > 企业舆情

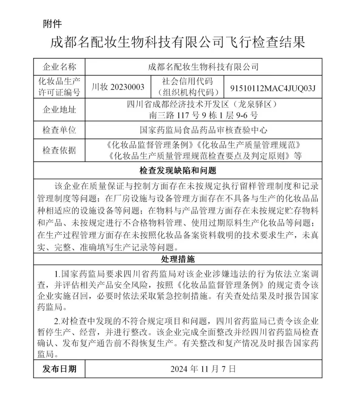
国家药监局通报成都名配妆生物科技有限公司生产质量管理体系存严重缺陷

发布时间 : 2024-11-08 浏览量 : 1099

近期,国家药监局组织对成都名配妆生物科技有限公司进行飞行检查。经查,发现该企业违反《化妆品监督管理条例》《化妆品生产质量管理规范》等有关规定,生产质量管理体系存在严重缺陷。为保障公众用妆安全,国家药监局要求四川省药监局对该企业涉嫌违法行为依法查处。目前,四川省药监局已对该企业立案调查,并责令该企业暂停生产、经营,对存在的问题进行整改。具体情况见附件。

特此通告。

附件:成都名配妆生物科技有限公司飞行检查结果


国家药监局  

2024年11月7日

来源:国家药监局





主管单位:大小单双正规平台

主办单位:大小单双网址平台

学术支持:大小单双平台

技术支持:湖南红网新媒科技发展有限公司

Baidu
map