大小单双正规平台

单双大小平台

返回顶部

当前位置:首页 > 行政违法

浙江两家农商银行收大额罚单,合计被罚645万元,涉多项违法违规行为

发布时间 : 2025-02-18 浏览量 : 1417
2月17日,中国人民银行浙江省分行披露的行政处罚信息显示,浙江临安农商银行和常山农商银行因多项违法违规行为收大额罚单,合计被罚金额高达645万元。梳理发现,近年来这两家农商银行规模扩张均较快,但也因多项违规收到监管部门罚单。

浙江两家农商银行合计被罚645万


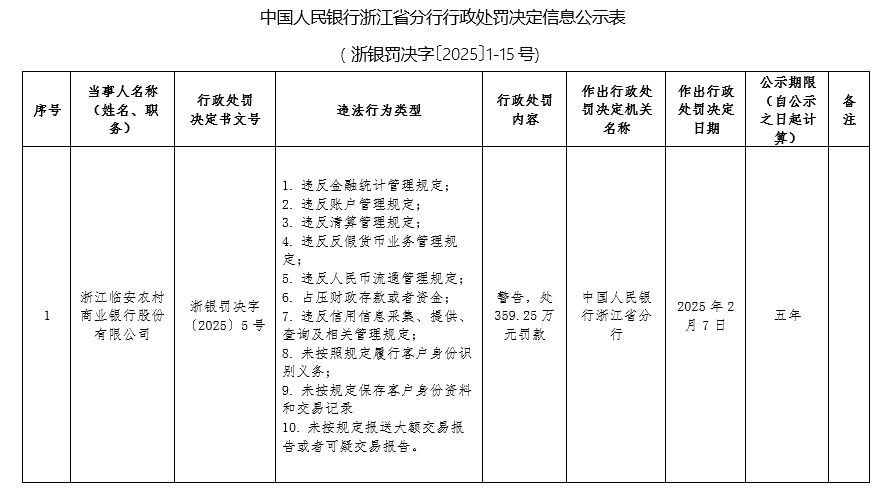
据浙银罚决字〔2025〕5号,浙江临安农村商业银行股份有限公司因10项违法行为,受到警告,并处罚款359.25万元。

行政处罚信息显示,浙江临安农商银行存在以下违法行为:1.违反金融统计管理规定;2.违反账户管理规定;3.违反清算管理规定;4.违反反假货币业务管理规定;5.违反人民币流通管理规定;6.占压财政存款或者资金;7.违反信用信息采集、提供、查询及相关管理规定;8.未按照规定履行客户身份识别义务;9.未按规定保存客户身份资料和交易记录;10.未按规定报送大额交易报告或者可疑交易报告。

叶某(时任浙江临安农商银行数字金融部商户管理员)、钱某(时任浙江临安农商银行青山支行委派会计)受到警告,并分别被罚5万元。

此外,时任银行按揭中心客户经理沈某、时任衣锦支行客户经理邵某、时任锦西支行客户经理钱某兰、时任财务会计部总经理郭某枝分别被罚2.5万元、0.7万元、0.7万元、7万元。


据浙银罚决字〔2025〕13号显示,浙江常山农村商业银行股份有限公司因7项违法违规行为,受到警告,被罚款285.75万元。

行政处罚信息显示,浙江常山农商银行存在以下违法行为:1.违反账户管理规定;2.违反商户管理规定;3.违反反假货币业务管理规定;4.占压财政存款或者资金;5.违反信用信息采集、提供、查询及相关管理规定;6.未按规定履行客户身份识别义务;7.与身份不明的客户进行交易。

王某(时任浙江常山农商银行业务管理部副总经理)被处以2.5万元罚款,王某珍(时任浙江常山农商银行副行长)被处以2万元罚款,陈某飞(时任浙江常山农商银行零售金融部总经理)被警告并被处以6万元罚款,钟某(时任浙江常山农商银行会计运营部总经理)被警告并被处以7万元罚款。

多次收监管大额罚单

整理发现,上述被罚两家农商行近年来都经历了资产规模的快速扩张,而扩张背后,也多次收监管部门罚单。据不完全统计,2020年以来,临安农商银行至少收到监管部门3张罚单,累计被罚金额526.25 万元,常山农商银行至少收到5张罚单,累计被罚金额710.75 万元。

具体来看,临安农商银行2023年年报显示,该行由临安市农村信用合作联社改制而来,创立于2017年12月25日,于2018年4月26日正式挂牌开业。截至2023年末,临安农商银行资产总额550.68亿元,比上年末增加106.07亿元,增幅达23.86%,各项贷款(含贴现)余额为353.50亿元,较上年末增幅为18.73%。各项存款(含应解汇款、保证金)余额为455.74亿元,较上年末增幅为19.36%。

在快速扩张背后,临安农商银行因多项违规行为至少收到监管部门3张罚单。除此次被央行浙江分行罚款359.25万元外,2022年3月,该行因违反外汇登记管理规定,被国家外汇管理局浙江省分局处以7万元罚款。2021年5月,中国银保监会浙江监管局行政处罚信息公开表显示,临安农商银行因贷款管理不审慎,贷款资金被挪用于资本市场,流动资金贷款挪用于投资套利、定期存款和银行承兑汇票保证金,股东贷款挪用于关联小额贷款公司,以及员工管控缺失,员工行为失范,被处罚款160万。

常山农商银行年报显示,截至2023年末,该行资产总额223.21亿元,较2022年末增长25.34%,负债总额208.17亿元,较2022年末增长26.42%。

但2020年以来,该行因员工行为管理不到位、虚增存贷款、贷款“三查”不到位等多项违法违规行为,至少收到监管部门5张罚单。除此次被罚外,常山农商银行于2024年8月收到国家金融监督管理总局衢州监管分局的290万罚单,被罚原因为:公司治理不规范;关联交易管理不审慎;违规设立时点性存款考核指标,向非营销部门及员工下达存款考核指标;贷款“三查”不审慎,信贷资金未按约定用途使用;贷款“三查”不到位,信贷资金违规流入限制性领域;向公务员发放经营性贷款;违规发放贷款形成不良;信贷资产风险分类不准确。

此外,2023年9月,常山农商银行因贷款“三查”不到位,部分信贷资金被挪用于购房,被国家金融监督管理总局衢州监管分局罚款30万元。2022年12月,因非现场监管统计报表屡次错报,责令整改后再次错报,被中国银保监会衢州监管分局罚款15万元。2020年4月,因员工行为管理不到位、虚增存贷款,被中国银保监会衢州监管分局罚款90万元。

来源: 金融界 

主管单位:大小单双正规平台

主办单位:大小单双网址平台

学术支持:大小单双平台

技术支持:湖南红网新媒科技发展有限公司

Baidu
map