大小单双正规平台

单双大小平台

返回顶部

当前位置:首页 > 行政违法

震安科技股份有限公司因治理乱象收深交所监管函

发布时间 : 2025-03-12 浏览量 : 1865
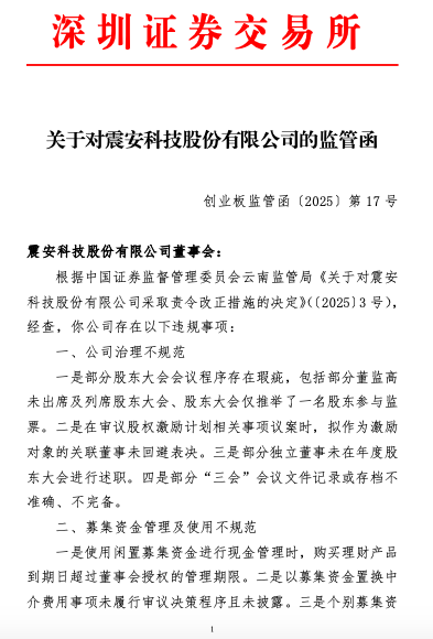
3月12日,深圳证券交易所下发关于对震安科技股份有限公司(以下简称“震安科技”或“公司”)的监管函。指出其存在以下问题:


1. 公司治理不规范:包括部分股东大会会议程序存在瑕疵,如部分董监高未出席及列席股东大会、仅推举一名股东参与监票;在审议股权激励计划相关事项时,关联董事未回避表决;部分独立董事未在年度股东大会述职;部分“三会”会议文件记录或存档不准确、不完备。

2. 募集资金管理及使用不规范:使用闲置募集资金进行现金管理时,购买理财产品到期日超过董事会授权的管理期限;以募集资金置换中介费用事项未履行审议决策程序且未披露;个别募集资金管理和使用公告中存在时间披露错误。

3. 会计核算不准确:部分包安装项目在确认收入当期未同步结转安装成本,成本结转与收入确认不匹配;对个别客户未单项计提坏账准备的依据不充分,应收账款减值计提金额不准确;部分制造费用会计核算存在跨期;个别项目合同履约成本入账不完整。

4. 内部控制不规范:采购及供应商管理不规范,包括部分物资先入库后检验、部分采购计划及合同未按规定权限审批、供应商资格管理不规范;产成品入库管理不规范;收入确认单据存在瑕疵。

深交所要求震安科技董事会充分重视上述问题,吸取教训,及时整改,杜绝问题再次发生。

来源:震安科技股份有限公司


主管单位:大小单双正规平台

主办单位:大小单双网址平台

学术支持:大小单双平台

技术支持:湖南红网新媒科技发展有限公司

Baidu
map