大小单双正规平台

单双大小平台

返回顶部

当前位置:首页 > 行政违法

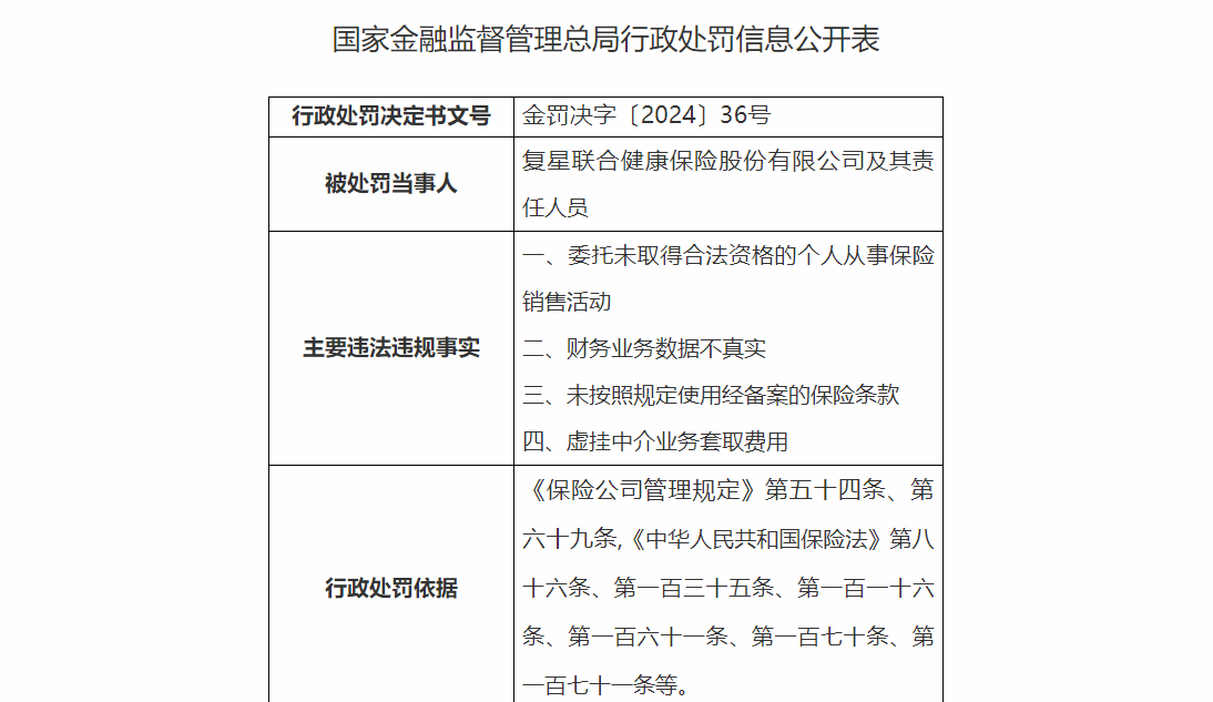
复星联合健康保险股份有限公司及其责任人员因4项违法违规事实被罚

发布时间 : 2024-07-15 浏览量 : 11348
7月12日,金融监管总局发布了一则行政处罚信息公开表,复星联合健康保险股份有限公司及其责任人员因4项违法违规事实被罚。

罚单显示,因委托未取得合法资格的个人从事保险销售活动、财务业务数据不真实、未按照规定使用经备案的保险条款、虚挂中介业务套取费用,复星联合健康保险股份有限公司合计被罚款158万元。其中,总公司38万元,分支机构120万元。

同时,复星联合健康保险股份有限公司12名相关负责人共计被罚19万元。


来源:金融监管总局

主管单位:大小单双正规平台

主办单位:大小单双网址平台

学术支持:大小单双平台

技术支持:湖南红网新媒科技发展有限公司

Baidu
map