大小单双正规平台

单双大小平台

返回顶部

当前位置:首页 > 行政违法

中信金融资产广东分公司因涉违规掩盖项目风险等收380万元罚单

发布时间 : 2024-09-12 浏览量 : 32648
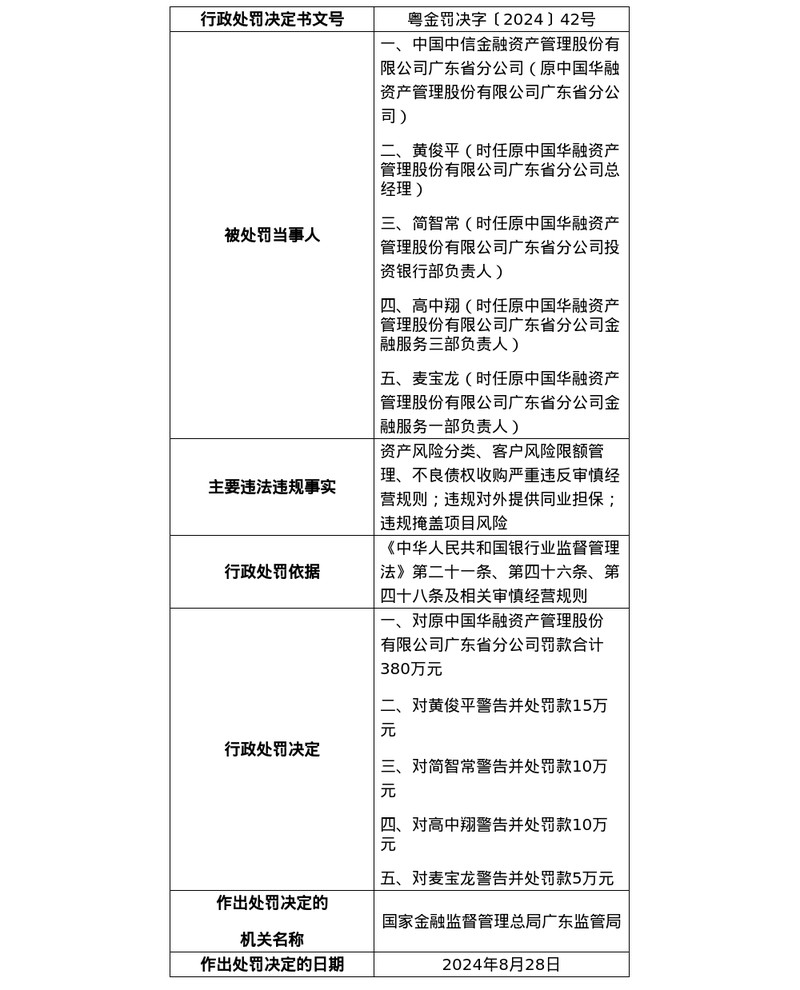
近日,国家金融监督管理总局广东监管局发布了一则行政处罚决定书,对中信金融资产管理股份有限公司(下称“中信金融资产”)广东省分公司及其相关责任人进行了处罚。

根据处罚决定书,中信金融资产广东省分公司的主要违法违规事实包括:资产风险分类、客户风险限额管理、不良债权收购严重违反审慎经营规则;违规对外提供同业担保;违规掩盖项目风险。

具体来看,时任原中国华融资产管理股份有限公司广东省分公司总经理黄俊平、时任原中国华融资产管理股份有限公司广东省分公司投资银行部负责人简智常、时任原中国华融资产管理股份有限公司广东省分公司金融服务三部负责人高中翔、时任原中国华融资产管理股份有限公司广东省分公司金融服务一部负责人麦宝龙,均对上述违法违规行为负有责任。

针对上述违法违规行为,国家金融监督管理总局广东监管局对中信金融资产广东省分公司罚款合计380万元;对黄俊平警告并处罚款15万元;对简智常警告并处罚款10万元;对高中翔警告并处罚款10万元;对麦宝龙警告并处罚款5万元。 该处罚决定于2024年8月28日作出。




来源:国家金融监督管理总局


主管单位:大小单双正规平台

主办单位:大小单双网址平台

学术支持:大小单双平台

技术支持:湖南红网新媒科技发展有限公司

Baidu
map