大小单双正规平台

单双大小平台

返回顶部

当前位置:首页 > 行政违法

福建紫天传媒科技股份有限公司因涉嫌信披违规、拒绝阻碍执法,连续被立案调查

发布时间 : 2024-10-28 浏览量 : 12749
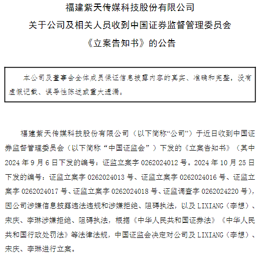
10月28日,紫天科技(300280.SZ)低开17%。消息面上,紫天科技27日晚间公告称,于近日收到中国证监会下发的《立案告知书》,因公司涉嫌信息披露违法违规和涉嫌拒绝、阻碍执法,以及LIXIANG(李想)、宋庆、李琳涉嫌拒绝、阻碍执法,中国证监会决定对公司及LIXIANG(李想)、宋庆、李琳进行立案。



当晚稍晚些时候,深交所对紫天科技下发关注函,披露了该公司被立案调查的相关情况。9月6日,因涉嫌信息披露违法违规,中国证监会依法决定对紫天科技立案调查。10月25日,因涉嫌拒绝阻碍执法,中国证监会依法决定对紫天科技及紫天科技董事长兼董事会秘书宋庆、总经理李琳、财务总监LIXIANG(李想)立案调查。

值得注意的是,除上述两次被中国证监会立案调查外,紫天科技还因涉嫌隐匿会计凭证、会计账簿、财务会计报告被福州市公安局立案调查。福州市公安局对紫天科技立案调查后,办案人员多次通过电话、短信等方式联系宋庆、李琳、LIXIANG(李想)等人,均未获回应。福建证监局已将上述事项明确告知紫天科技,并要求公司立即就该事项履行信息披露义务。

深交所表示,根据《证券法》相关规定,上市公司涉嫌犯罪被依法立案调查属于重大事件,上市公司应当立即予以公告。紫天科技应当按照相关法律法规及本所相关规定,立即就公司被福州市公安局立案调查事项履行信息披露义务。

深交所亦表示,针对紫天科技未按照有关规定履行信息披露义务的违规行为,深交所将启动纪律处分程序,并视案件调查情况依法采取进一步监管措施。

实际上,深交所在9月7日就曾对紫天科技下发关注函,因涉嫌信息披露违法违规,中国证监会依法决定对公司立案调查,并于9月6日向公司下发《调查通知书》和《立案告知书》。彼时,深交所就明确指出,上市公司被中国证监会立案调查属于应当立即披露的重大事件,公司应当按照相关法律法规及深交所相关规定,立即就公司被中国证监会立案调查相关事项履行信息披露义务。

不过,南财快讯记者查阅公开信息发现,紫天科技当时并未披露相关公告。

此外,紫天科技4月30日披露2023年年度财务会计报告后,深交所分别于5月6日及5月28日就事后审查的情况向公司发出了年报问询函及关注函,显示该公司2023年年度报告披露的各季度主要会计数据与前期披露的2023年一季度报告、半年度报告及三季度报告存在重大差异。而此后,紫天科技多次发布延期回复深圳证券交易所年报问询函的公告,截至目前,该公司也并未披露相关公告。

公开资料显示,紫天科技主营业务包括互联网广告业务、云服务业务和电商贸易业务。2024上半年,该公司营业收入9.35亿元,同比减少34.46%;归母净利润1193.82万元,同比减少89.68%。 截至10月25日,股价报18.30元/股, 涨5.9%。

来源:21世纪经济报道

主管单位:大小单双正规平台

主办单位:大小单双网址平台

学术支持:大小单双平台

技术支持:湖南红网新媒科技发展有限公司

Baidu
map