大小单双正规平台

单双大小平台

返回顶部

当前位置:首页 > 行政违法

人保财险普洱市分公司因编制虚假业务财务资料等收监管局91万元罚单

发布时间 : 2024-10-30 浏览量 : 1795
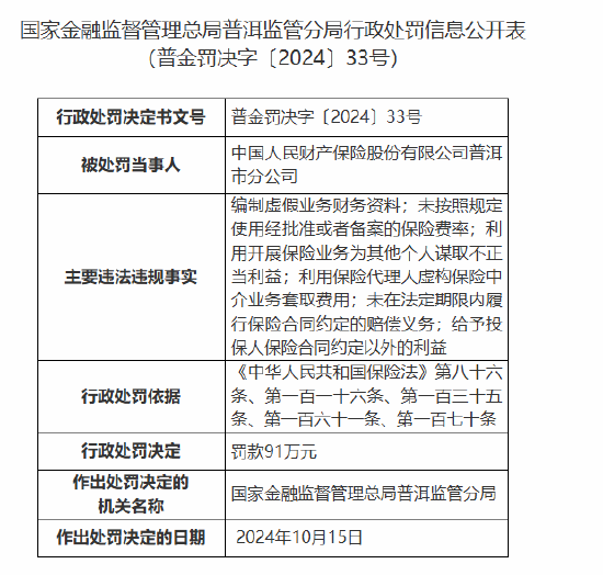
日前,国家金融监督管理总局普洱监管分局行政处罚信息公开表显示,中国人民财产保险股份有限公司普洱市分公司因六项违法违规行为,被罚款91万元。

违法违规事实如下:

编制虚假业务财务资料;

未按照规定使用经批准或者备案的保险费率;

利用开展保险业务为其他个人谋取不正当利益;

利用保险代理人虚构保险中介业务套取费用;

未在法定期限内履行保险合同约定的赔偿义务;

给予投保人保险合同约定以外的利益。

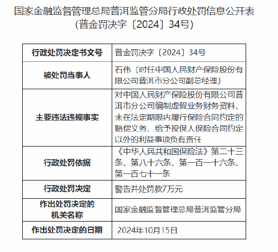
此外,石伟(时任中国人民财产保险股份有限公司普洱市分公司副总经理)对中国人民财产保险股份有限公司普洱市分公司编制虚假业务财务资料、未在法定期限内履行保险合同约定的赔偿义务、给予投保人保险合同约定以外的利益事项负有责任,被警告并罚款7万元。

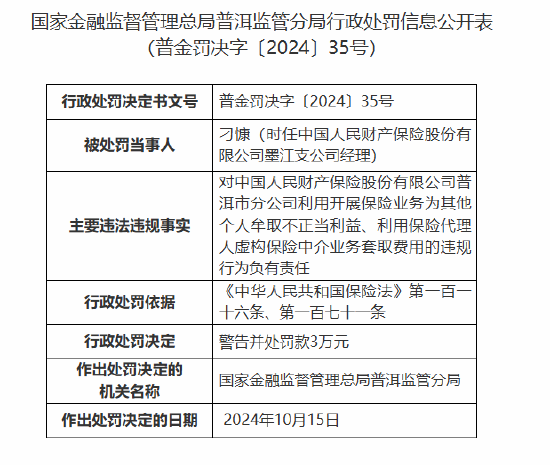
刁慷(时任中国人民财产保险股份有限公司墨江支公司经理)对中国人民财产保险股份有限公司普洱市分公司利用开展保险业务为其他个人牟取不正当利益、利用保险代理人虚构保险中介业务套取费用的违规行为负有责任,被警告并罚款3万元。

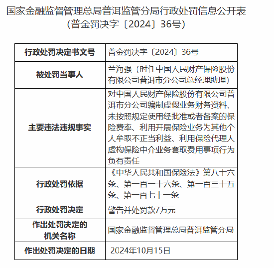
兰海强(时任中国人民财产保险股份有限公司普洱市分公司总经理助理)对中国人民财产保险股份有限公司普洱市分公司编制虚假业务财务资料、未按照规定使用经批准或者备案的保险费率、利用开展保险业务为其他个人牟取不正当利益、利用保险代理人虚构保险中介业务套取费用事项行为负有责任,被警告并罚款7万元。

朱永旭(时任中国人民财产保险股份有限公司普洱市分公司总经理助理、现任副总经理)对中国人民财产保险股份有限公司普洱市分公司未按照规定使用经批准或者备案的保险费率事项负有责任,被警告并罚款2万元。

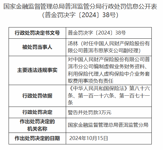
汤林(时任中国人民财产保险股份有限公司普洱市思茅支公司副经理)对中国人民财产保险股份有限公司普洱市分公司编制虚假业务财务资料、利用保险代理人虚构保险中介业务套取费用事项负有责任,被警告并罚款3万元。





来源:国家金融监督管理总局

主管单位:大小单双正规平台

主办单位:大小单双网址平台

学术支持:大小单双平台

技术支持:湖南红网新媒科技发展有限公司

Baidu
map