大小单双正规平台

单双大小平台

返回顶部

当前位置:首页 > 行政违法

证监会严厉打击大股东违规减持,新易盛、天顺股份实控人被立案调查

发布时间 : 2024-12-23 浏览量 : 20639
严监严管”正给资本市场打下更为深刻烙印,其中,证监会持续强化对股东减持行为的监管,严厉打击、从严惩处违规减持行为,维护市场交易秩序,这体现在最新两项立案调查上。12月22日,新易盛、天顺股份两家上市公司均发布公告,公司实控人因涉嫌违反限制性规定转让股票被证监会立案。


具体来看:

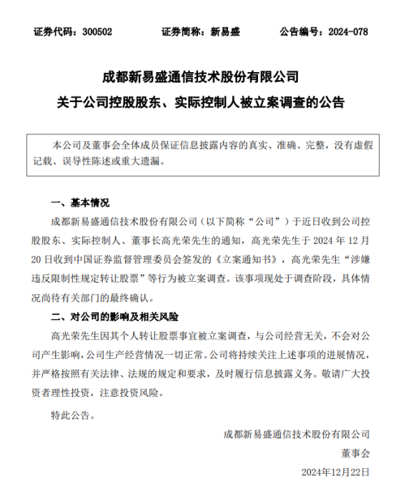
新易盛公告,公司控股股东、实际控制人、董事长高光荣于2024年12月20日收到中国证券监督管理委员会签发的《立案通知书》,因“涉嫌违反限制性规定转让股票”等行为被立案调查。

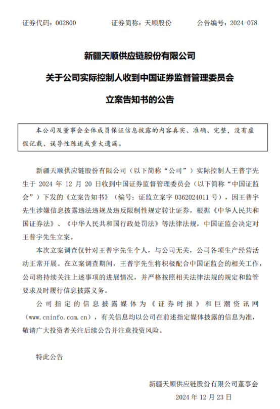
天顺股份公告,公司实际控制人王普宇于2024年12月20日收到证监会下发的《立案告知书》,因王普宇涉嫌信息披露违法违规及违反限制性规定转让证券,证监会决定对王普宇立案。

两家上市公司也称,实控人其个人转让股票事宜被立案调查,与公司经营无关,不会对公司产生影响,公司生产经营情况一切正常。

市场对于违规减持的关注度很高,这次两项立案调查也是监管层对资本市场违法行为持续高压态势的体现。近年来,随着资本市场的快速发展,部分违法违规行为严重扰乱了市场秩序,损害了投资者的合法权益。监管层不断加强法律法规建设,加大执法力度,对违法违规行为进行严厉打击。

减持制度更加清晰明确

减持制度法律位阶得到提升,规则体系更加清晰明确,这是2024年来减持制度最鲜明的趋势之一。2024年5月,证监会发布实施《上市公司股东减持股份管理暂行办法》《上市公司董事、监事和高级管理人员所持本公司股份及其变动管理规则》,与《上市公司创业投资基金股东减持股份的特别规定》共同构成“1+2”股份减持规则体系。

减持新规进一步规范大股东特别是控股股东、实际控制人、董监高等关键少数的减持行为,督促其专注公司发展和经营、关注投资者回报水平,减少减持套利空间;全面封堵可能存在的规则漏洞,严格防范各类“绕道减持”行为,织密减持制度网,有利于强化股东减持约束,明确投资者预期,引导投资者形成理性投资、价值投资理念,夯实市场长期稳定基础。

如此一来,随着监管趋严,上市公司及其控股股东、实际控制人必须严格遵守法律法规,诚信经营,任何试图挑战法律底线的行为都将受到法律的严惩。

坚持“长牙带刺”,打击违规减持行为

需要注意到,证监会坚持“长牙带刺”、有棱有角,依法从严打击违规减持行为,对各类违规减持加大处罚力度,提高违规减持成本,综合运用行政处罚、行政监管措施、自律监管措施或者限制交易等多种手段严肃处理超比例减持、违反预披露减持、敏感期交易、规避限制减持等违规减持行为,形成有力震慑,维护资本市场秩序。

1.2024年4月30日,证监会对中核钛白实际控制人王泽龙违反限制性规定转让股票及信披违法行为作出行政处罚,对包括王泽龙、洪浩炜、中信中证资本、中信证券、海通证券、韩雨辰在内的当事方合计被没收违法所得7753.2万元,并合计处以罚款1.55亿元。

2.2024年2月29日,黑龙江证监局对威帝股份时任董事陈振华2023年半年度业绩预告披露前十日内减持“威帝股份”股票责令改正,给予警告,并处以795万元罚款。

3.2024年3月16日,浙江证监局对罗欣控股限制期转让罗欣药业股票行为给予警告,没收违法所得2,300,982.28元,并处罚款50万元。

4.2024年10月23日,深圳证监局对集晶香港限制期转让富满微股票行为给予警告,并处以320万元罚款,对未及时公告的信息披露违法行为给予警告,并处以100万元罚款。

从公开表态来看,监管允许合法合规减持,但坚决打击违规、绕道减持。对近期发现的违规行为,已要求回购、差价上交,负一定责任。另一方面,受访人士称,投资者也应提高警惕,关注公司的合规情况,理性投资,共同维护资本市场的稳定和健康发展。

来源:财联社

记者:林坚

主管单位:大小单双正规平台

主办单位:大小单双网址平台

学术支持:大小单双平台

技术支持:湖南红网新媒科技发展有限公司

Baidu
map